UX Case Study

Skills

Helping professionals discover their blind spots and accelerate soft skill development

Role UX Designer
Duration 9 Months
Team 4 Designers
01

The Context

This was my first formal UX project, completed as part of the University of Washington's Visual and User Experience Design Professional Certificate.

Working remotely with a team of four designers, we set out to explore a problem space that resonated with all of us: professional growth.

02

The Problem

"How might we help professionals become aware of their blind spots and accelerate learning soft skills?"

Technical skills get you the job. Soft skills get you promoted. Yet most professionals have no idea which interpersonal skills are holding them back—or how to improve them.

Problem Space Diagram
03

Research

We interviewed 12 professionals across industries to understand how people perceive, develop, and struggle with soft skills.

Interview Process

What We Found

After synthesizing hours of interviews, clear patterns emerged. We documented our observations and distilled them into actionable insights.

Research Observations
Raw Observations
Research Insights
Distilled Insights
04

Who We're Designing For

Three distinct behavioral archetypes emerged from our research—each with different motivations and barriers to soft skill development.

Behavioral Archetype 1
Behavioral Archetype 2
Behavioral Archetype 3

The Core Struggle: Conflict

One skill stood out as the universal pain point across all archetypes: conflict resolution. We mapped the emotional journey through workplace conflict to identify intervention opportunities.

User Journey Map
05

Ideation

With research insights in hand, we explored potential solutions through value proposition worksheets and "How Might We" exercises.

Value Proposition
Value Proposition
How Might We Statements
HMW Statements
06

The Solution

A mobile app that helps professionals identify their soft skill blind spots through peer feedback and guided exercises.

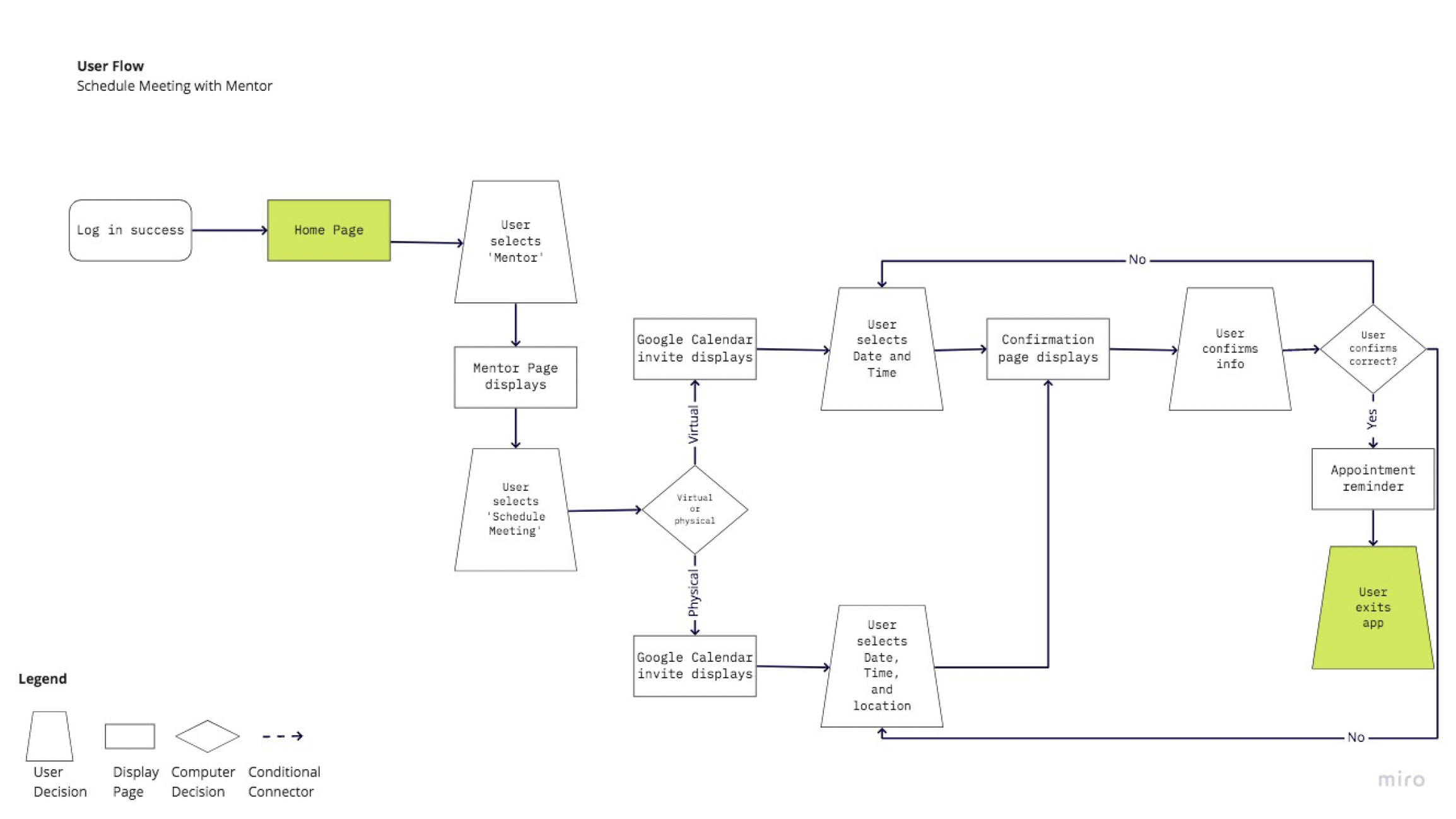
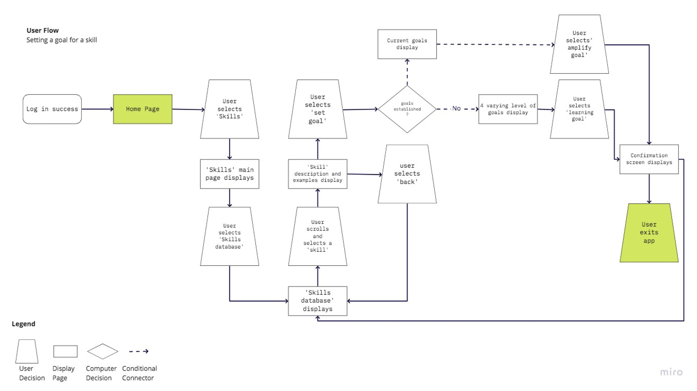
User Flows

I mapped out the core journeys to ensure intuitive navigation through the app's key features.

User Flow 1
User Flow 2
User Flow 3

Visual System

A cohesive design system ensured consistency and established the app's approachable, professional personality.

Primary Colors
Green #2E9E58 Progress, Accents
Forest #1A3A28 Headers, Text
Yellow #F5C842 CTAs, Highlights
Secondary Colors
Mint #E8F7EE Backgrounds
Cream #FEFBE8 Warm accents
Black #000000 Primary text
Typography
Skills Montserrat Bold / 28px / -2% tracking
Section Header Montserrat SemiBold / 18px / -1% tracking
Body text for descriptions. Montserrat Regular / 15px / 160% line height
LABEL TEXT Montserrat SemiBold / 11px / Uppercase
Components
Conflict Resolution 65% progress
📊 Feedback
🏆 Badge

App Screens

Five screens showcase the core user experience—from the welcoming onboarding entry point to tracking progress, receiving peer feedback, completing skill-building exercises, and celebrating achievements.

9:41
SKILLS
Your daily soft skills trainer
Communication
Leadership
Empathy
Teamwork
Adaptability
Problem Solving
Get Started
Already have an account? Sign In

Welcome

A clean, inviting entry point that communicates the app's focus on soft skill development. Floating skill pills preview the breadth of topics, motivating users to begin.

9:41
Good morning Harrison
HM
7 Day Streak
Weekly Progress This Week
70% Complete
5/7 Days Active
2h 15m Time Invested
+12% vs Last Week
12 Exercises
5 Feedback
3 Badges
Focus Areas
CR
Conflict Resolution
65%
AL
Active Listening
82%
LD
Leadership
48%
H Home D Data T Team P Profile

Dashboard

The home screen provides a quick overview of weekly progress, completed exercises, and peer feedback received. Users can see their focus areas with progress bars showing development in each soft skill, alongside motivational streaks to drive engagement.

9:41
Peer Feedback
Conflict Resolution
3.8 /5.0
Based on 6 peer reviews
Detailed Ratings
Stays calm under pressure
4.0
Listens to all perspectives
3.0
Finds win-win solutions
4.0
Addresses issues directly
3.8
" Top Review

Great at mediating team disagreements. Could improve on addressing issues earlier before they escalate.

H Home D Data T Team P Profile

Peer Feedback

Anonymous peer reviews help users discover blind spots they can't see themselves. The breakdown uses visual bars rated by colleagues, trend indicators, and timestamped qualitative feedback quotes for deeper, actionable insight.

9:41
Daily Exercise 2/5
CR Conflict Resolution
Intermediate
Scenario

Your colleague publicly criticized your work in a team meeting. You feel embarrassed and frustrated.

Workplace ~5 min
Reflection Prompt

What might have motivated their behavior?

Type your reflection here...
Aa B
H Home D Data T Team P Profile

Guided Exercise

Daily exercises provide structured practice through real-world scenarios. A step progress tracker, difficulty indicator, and rich text input help users reflect deeply on workplace situations through prompts designed by behavioral experts.

9:41
Achievements
7
Rising Star
650 / 1000 XP
Recent Badges
First Steps Earned
Streak Master Earned
Team Player Earned
Mediator 75% done
Milestones
Complete 10 Exercises
Done
!
Get 5 Peer Reviews
3/5
...
7-Day Reflection Streak
6/7

Achievements

Gamification drives long-term engagement. Users track their level, collect badges for completing challenges, and work toward milestones that celebrate their soft skill development journey with clear progress indicators.

07

What I Learned

As my first UX project, Skills taught me that great design starts with great research.

Research is Everything

Assumptions crumble under real user feedback. The insights that shaped our solution came from listening, not guessing.

Remote Works

Despite working across time zones, our team delivered cohesive research through structured async communication.

Process Builds Confidence

Following a structured methodology helped me make decisions with conviction, knowing they were backed by research.